35KV/10KV用户变电站监控解决方案
针对110kV及以下用户变电站,通过微机保护装置、弧光保护装置、智能操控装置、接点测温产品、局放监测装置、电能质量监测/多功能仪表、环境传感器等二次设备采集变电站内各类信息到监控系统/EMS能效管理平台进行分析、预警及控制,保障用户变、配、用电全过程的可靠、安全、有序运行。系统监控范围包括用户变电站、开闭所、变电所、低压配电室、直流系统以及变配电环境和视频监控等。

用户变电站概述

110kV及以下用户变电站监控解决方案
保护监控解决方案
微机保护装置及综自系统
弧光保护装置
智能监测解决方案
电气接点测温产品
开关柜智能操控装置
开关柜局部放电监测装置
电能质量监测与分析解决方案
电能质量监测装置
电能质量分析系统
电力监控系统解决方案
电力监控/一键顺控
配电室环境辅控
变电所运维
1.1 微机保护装置及综自系统

微机保护装置及综自系统—系统拓扑

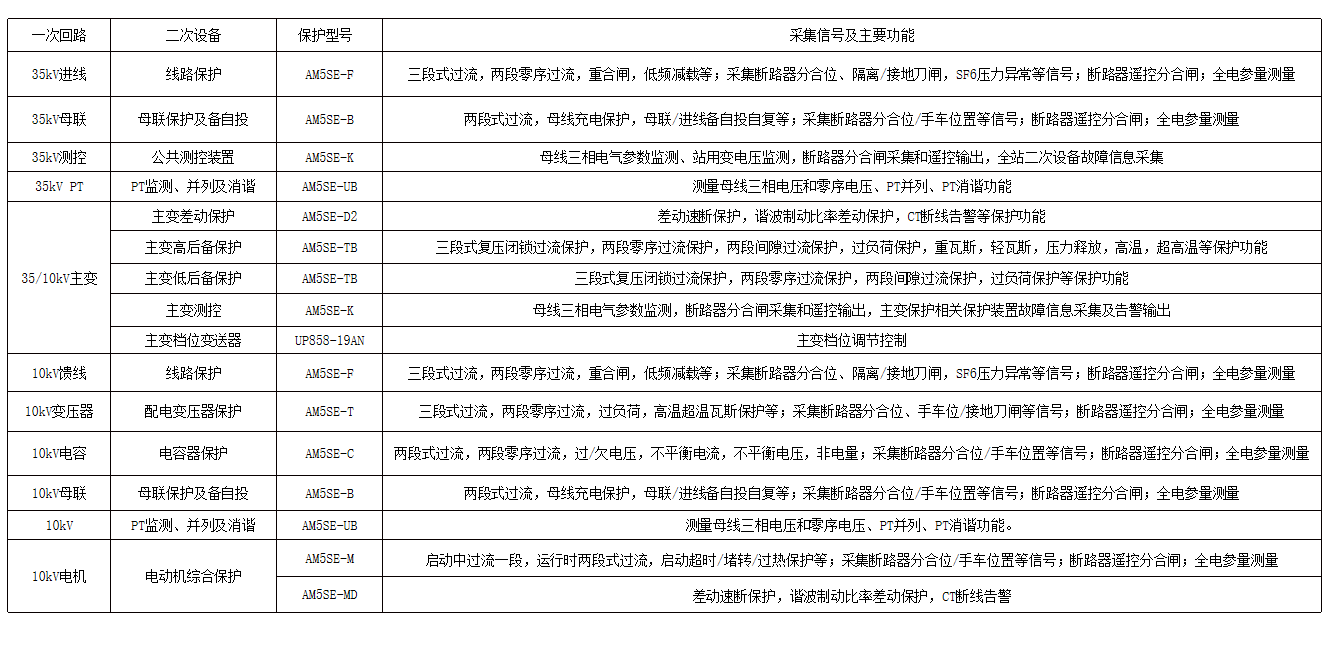
微机保护装置及综自系统—保护配置

微机保护装置---35kV变电站
